About this shoot

The timing of my trip to Iran was not accidental. I planned it so that I would get to witness a week's worth of the month Muharram, including its grand finale, Ashura. What is Ashura, and what I thought about it is what this gallery is dedicated to.

My first photo gallery from Iran was dedicated to Iranian women - this one, as you'll see, deals predominantly in male affairs.

BE WARNED: Some of the photos are graphic in nature.

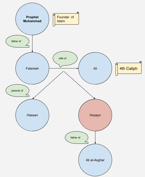
I have read about these events many times, and always ended up getting confused. It's a bit like reading One Hundred Years of Solitude with all those similar names and dynasties. If you're like me, here's a diagram to help:

Family tree

Uploaded on: 2018-08-31. Updated on: 2026-04-14.

Map showing Iran location (opens in OpenStreetMap)
Map showing Iran location (opens in OpenStreetMap)

Ashura

Ashura
Everyone clad in black, loud music, countless spectators. This is an Ashura-related commemoration taking place in Tehran during one of the evenings in the month of Muharram. ISO 7200, 24mm, f/2.8, 1/125s.

Drums

Drums
Ashura is a Shiia Islam speciality: it is all about the remembrance of an important event in early Islamic history - the Battle of Karbala, Karbala being a city in today's Iraq. This is probably why the commemoration is very battle-like in its character, although there are more aspects than the military one. ISO 500, 24mm, f/2.8, 1/125s.

Fire

Fire
The battle was part of a power struggle for the title of caliph - a constant theme in the first centuries after Muhammad's death, that would result in the Shiia/Sunni split. ISO 12800, 24mm, f/3.2, 1/50s.

Tears

Tears
The other, even more significant characteristic is mourning. This is not a happy occasion. Both participants and observants of these ceremonies are often sobbing, regardless of age and gender, although younger kids naturally don't seem to completely comprehend what's going on. ISO 11400, 24mm, f/2.8, 1/125s.

Swords

Swords
The Battle of Karbala took place in 680 AD, during the second Islamic Caliphate: the Umayyad Caliphate led by Muawiyah. The Umayyads extended the Islamic Realm into as far as north of today's Spain, and attempted to spread into today's France, but lost the Battle of Tours in 732 to Frankish forces led by Charles Martel the Hammer. (The first caliphate was the Rashidun Caliphate which was ruled by the four so called Righteous Caliphs according to the Sunni Muslims; the fourth one was Ali - he'll feature prominently in this gallery so remember him.) ISO 1000, 24mm, f/2.8, 1/125s.

Cry

Cry
Ask any Muslim today, and they are likely to have a negative view of the Umayyad Caliphate, as the Umayyads seemed to abandon the idea of a traditional Islamic caliphate, and opt for kingship (so preferring to pass on the leadership to their own kin as opposed to electing one). On the other hand, there is some pro-Umayyad sentiment in Syria (where the Umayyad headquarter was - in Damascus), and we have to remember most sources we have on the Umayyads were produced by the Caliphate that succeeded them (the Abbasids), so they are likely biased. Some Muslims will criticise them for having non-Muslim, former Roman administrators - St John of Damascus being one of them. ISO 1000, 70mm, f/2.8, 1/50s.

Girl

Girl
In Shiia eyes, the first Umayyad caliph Muawiyah snatched the caliphate from Muhammad's grandson Hassan after the death of Ali (Hassan's father, Ali is the fourth of the Righteous Caliphs I mentioned earlier). Hassan accepted that in order to prevent bloodshed, and the two signed a treaty. However, Muawiyah then breached the treaty after Hassan's death, when he declared his own son Yazid would be his successor (hence the accusations of preferring one's kin to what's right), as opposed to Hassan's brother, Husayn (which is what the treaty dictated).
Both Hassan and Husayn were more closely related to Muhammad, as Muawiyah was Muhammad's brother in law.
Husayn ibn Ali (meaning the son of Ali), another one of Muhammad's grandsons, was later asked by Yazid to recognise his succession, but refused as he believed Yazid was going against the teachings of Islam. He is therefore considered to be noble and idealistic.
According to another Muslim sect, the Alawites, Ali was an incarnation of God (they also drink wine, believe in reincarnation, and some sort of holy trinity, therefore combining Islamic, Christian, Gnostic, and neo-Platonic doctrines)[13].
ISO 2800, 50mm, f/2.8, 1/125s.

Vocals

Vocals
That refusal was what led to the Battle of Karbala that is commemorated by Ashura. Let's have a look at the events that led up to the battle. ISO 720, 24mm, f/2.8, 1/125s.

Apples

Apples
After Husayn refused to recognise Yazid, he left Medina with his entire household to seek asylum in Mecca[2]. ISO 100, 24mm, f/2.8, 1/640s.

Baddie

Baddie
People in Kufa (the final capital of the fourth Rashidun Caliph, Ali[5], who moved it there to keep Muawiyah in check) pledged their allegiance to Husayn (the son of Ali), and he decided to travel there in order to unite with them. He was initially unaware that the Umayyads had already taken care of Husayn's supporters in Kufa, as an Umayyad governor had been appointed there in order to deal with the situation. Once Husayn did learn about it, he decided to go to Kufa regardless with his entourage totalling a little over 130 people. ISO 200, 23mm, f/5.6, 1/950s.

Horseman

Horseman
Husayn ran into a patrol of the no longer friendly army of Kufa who, loyal to the Umayyads from now on, did not exactly welcome him, although they did not attack him either. Their commander was Al-Hurr ibn Yazid al Tamimi. Husayn gave al-Hurr and his men an honourable welcome, and served them some of his water, of which he had a limited amount. Husayn tried to gauge whether they would support him or the Umayyads. The Umayyad army patrol would not let him proceed to Kufa, so, upon realisation of his lack of support in Kufa (despite earlier pledges), he attempted to escape, and headed toward Karbala, where the Umayyad army forced him to stop in a location without water. Although Husayn expressed the wish to return to Mecca peacefully, they would not let him leave. Meanwhile, Al-Hurr began to have doubts about the validity of Umayyad demands. ISO 200, 23mm, f/5.6, 1/550s.

Argument

Argument
This photo was taken in Nushabad, and depicts a re-enactment of those fateful days, referred to as taʿziyyah[4]. This is mainly a Persian tradition that originated in Iran in the late 17th century. The people in red are the baddies. I believe the man in red is called Shemr (although it could be Al-Hurr), whereas the man in green is the noble Husayn - his horse is Zuljanah, bought and grown up by Mohammad[6].
These re-enactments resemble Catholic passion plays. The outfits are not meant to be historically accurate, but to allow you to distinguish the good guys from the bad guys. Traditionally, women would not be actors - young men dressed in all black would perform those roles. The good guys chant their lines while the bad guys simply declaim them.
Some have claimed there are many similarities between the Shiia and Catholics (and not so much between the Sunnis and the latter)[14]. In both Shiism and Catholicism one needs a mediator between them and God (imam and priest, respectively), both have saints, and there are parallels between Virgin Mary and Fatima, the Prophet's daughter. Some Shiia will travel to Christian holy places in Jerusalem.
ISO 100, 50mm, f/2.8, 1/1000s.

Litter

Litter
This, on the other hand, is the Umayyad governor, Ubaydullah ibn Ziyad, following the orders of Yazid to deal with Husayn. The spectators around him are already crying in the anticipation of what's to come. ISO 100, 42mm, f/2.8, 1/2000s.

Warrior

Warrior
Once again, Husayn was then asked for pledge allegiance to Yazid, and was denied access to water from the river of Euphrates. This is considered a disgrace because Husayn was invited as an honourable guest, and then trapped in the desert. ISO 200, 23mm, f/5.6, 1/400s.

Aiming

Aiming
Husayn refused. He asked his enemies to be allowed to spend the night praying, and that was granted. He offered anyone on his side to leave and save their lives at night, but they all refused (according to Wikipedia; elsewhere[14] I read that some did sneak out in the dark). The following morning his group of companions (about 72 people plus women and children) were attacked by the Umayyad army numbering thousands of men and led by Umar ibn Sa'ad. I believe that's him in the picture, and he was the one to shoot the first arrow (during the re-enactment, the arrow only managed to fly a couple of metres). ISO 100, 70mm, f/6.3, 1/250s.

Trophy

Trophy
Husayn was killed and beheaded by the Umayyad forces (according to one version of events, by Shemr himself), and most of his companions died, including his six months old son, Ali al-Asghar. Here, Husayn's head is being taken to the Umayyad camp by Shemr, his body left in "the burning sands of Karbala".
One of my Iranian friends says: Yazid (the caliph) ordered Ubaydullah ibn Ziyad (the governor) to kill Husayn. The governor appointed Umar ibn Sa'ad (the commander) to do the deed. Finally, the commander had Shemr perform the task.
Being able to ride a horse during such a re-enactment is considered an honour.
ISO 100, 70mm, f/7.1, 1/30s.

Captured

Captured
Some of the women and children ended up as slaves, including Muhammad's granddaughter, the daughter of Fatima, Zaynab bint Ali, the sister of Husayn. They'd be sent to the Umayyad caliph Yazid in Damascus.
During the re-enactment, this guy was not pulling punches! A little girl from the Husayn camp hid behind me while I was taking pictures, and she did not end up a slave.
ISO 320, 24mm, f/2.8, 1/50s.

Flames

Flames
Finally, their camp was set on fire, but not before everything of value was looted. One of the bad guys I mentioned earlier, Al-Hurr ibn Yazid al Tamimi, decided to join Husayn with 30 of his horsemen in what is considered a display of moral integrity[12], and he died by his side. ISO 100, 24mm, f/2.8, 1/60s.

Blood

Blood
Thus Ashura (a word possibly of Hebrew origin[1]) commemorates the death of Husayn ibn Ali in the Battle of Karbala, which Shiia Muslims perceive to be a disaster and a source of shame.
Husayn's six months old son, Ali al-Asghar, was shot in the throat with an arrow, and died. We could watch a 3D simulation of it playing again and again on a big screen. The man in the photo is showing a bloodied baby shirt.
ISO 800, 36mm, f/2.8, 1/50s.

Boy

Boy
The event played a central role in the shaping of the identity of the Shiia. They became a sect with its own rituals and collective memory. The death of Husayn became a symbol of sacrifice in the struggle between right and wrong. It is the origin of Shiia martyr ethos, echoes of which are still present in modern Iran. ISO 1100, 24mm, f/2.8, 1/50s.

Kids

Kids
Ashura is a Shiia affair - to the Sunnis it's merely a historical tragedy but without massive theological significance. The Sunnis will remember it but not necessarily mourn it. ISO 900, 14mm, f/1.8, 1/125s.

Stare

Stare
These commemorations aren't new - they started almost immediately after the battle. There were also uprisings against the Umayyads. ISO 2200, 58mm, f/2.8, 1/125s.

Flag

Flag
The rhythm was irresistible. With all the swords and chanting it was easy to imagine one was part of a medieval battle. ISO 3200, 24mm, f/2.8, 1/125s.

Scars

Scars
As there are Umayyad sympathisers in Syria, I asked a friendly Syrian, Bassel, how they perceived the alleged breaching of the Muawiyah treaty and the Battle of Karbala and the role of Yazid. Apparently, they put the blame on the Iraqis and the Shiia (especially those in Kufa) who manipulated Husayn into getting involved. Some will say Yazid did not have such bad intentions - his instructions were clumsily executed.
In the photo, the man is showing off what he described as sword wounds.
ISO 3200, 24mm, f/2.8, 1/125s.

Boots

Boots
Most of the people enslaved by the Umayyads would die shortly afterwards in a Damascus prison. Before death, however, they would spread their message, and turn public opinion against Yazid.
In the photo, the boots of a soldier performing security duties in Tabriz.
ISO 1800, 24mm, f/2.8, 1/50s.

Vault

Vault
Later, there would be unsuccessful uprisings in Kufa against the Umayyads. In one of them, Umar ibn Sa'ad (the Umayyad commander at Karbala) was killed[7].
In this large Tabriz bazaar, people were going about their Ashura business, filmed by drones. The security would not let me in, but then I ran into an Iranian swearing furiously in Polish, and he granted me entry.
ISO 560, 40mm, f/2.8, 1/50s.

Pastry

Pastry
According to the tradition, Shemr was also killed and ripped to pieces by wild dogs[3]. ISO 1100, 70mm, f/2.8, 1/50s.

Bench

Bench
Yazid I died only 3 years later, supposedly killed by his own horse[7]. 70 years after the Battle of Karbala, the Umayyad Caliphate collapsed (having been around for only 89 years), and was replaced by the Abbasid Caliphate. Damascus (literally "a well-watered land") entered a period of decline, as the capital was moved to Baghdad. What little was left of the Umayyads became the Emirate of Córdoba. ISO 360, 24mm, f/2.8, 1/50s.

Death

Death
The grim aspect of Ashura was, at least for me, the public slaughter of sheep that would have their throats slit, and lie there in a pool of blood. I participated in the ritual you can see in the back. ISO 640, 24mm, f/2.8, 1/50s.

Food

Food
Everywhere, people would offer me and my friends food and drink for free (called nazri), which was very welcome. We had to carry all our cash with us (Western bank cards don't work in Iran), so this allowed us to spend less. ISO 1600, 24mm, f/2.8, 1/50s.

Flogging

Flogging
On our way from Tabriz to Kandovan, we saw people self-flagellating. The idea is that people express regret for the fact that they were not present over a thousand years ago to fight and save Husayn and his family. ISO 200, 23mm, f/2.8, 1/1250s.

Naughty

Naughty
If you're familiar with images showing people making themselves bleed and cutting their cheeks - that's probably not Iran, as it's been forbidden in Iran. For the Shia that love bloodletting they promote donating blood instead! I read that you could only see the bloody rituals in private ceremonies in Iran, and that's not something I had access to. ISO 200, 23mm, f/2.8, 1/1250s.

Zanjir

Zanjir
These come in different sizes, and I bought one as a souvenir. I'm yet to use it. ISO 100, 24mm, f/2.8, 1/160s.

River

River
Kandovan. Stuff is getting serious now, so you may want to refrain from looking at more photos. Yes, that's a river of blood. Some Shiia believe that participating in these rituals washes away the sins, which also sounds very Christian. ISO 100, 24mm, f/2.8, 1/1600s.

Slaughter

Slaughter
I could barely watch this, and I was wearing headphones not to hear it. I guess as a non vegetarian I'm a hypocrite, but this was very hard for me to experience. ISO 100, 70mm, f/2.8, 1/2000s.

Photo

Photo
There's something messed up about kids enjoying watching dying animals. ISO 100, 24mm, f/2.8, 1/500s.

Throat

Throat
It probably won't be this girl, but many grown up Muslims recall with trauma having to participate in this ritual. Similarly, more modern Iranians eschew these ceremonies. ISO 200, 23mm, f/2.8, 1/550s.

Corpse

Corpse
At least it isn't wasted, and people eat the meat. The kid looks like he was drawn by Rosinski. ISO 100, 24mm, f/6.3, 1/400s.

Mosque

Mosque
Mosque in Kashan. There is a Shia saying: "Every day is Ashura, every land is Karbala". ISO 100, 24mm, f/2.8, 1/1250s.

Green

Green
Child in Nushabad with a water skin (with water in it, you can drink from it). This is to commemorate Al-Abbas ibn Ali, who died trying to fetch water for Husayn's camp. ISO 100, 24mm, f/2.8, 1/1600s.

Object

Object
As green is the colour of the good guys and red of the bad guys, I was advised not to wear anything red, and I told my friends to wear green. Some decades ago, a few Americans observing Ashura were murdered. Also, I read that sometimes the actors playing the bad guys are attacked by the crowd. Nothing like that occurred while I was in Iran, we were never in any danger, and plenty of people we wearing red.
Nobody could tell me what this thing was: suggestions ranging from a cradle for Husayn's baby to something a litter a camel would carry.
ISO 100, 24mm, f/2.8, 1/2500s.

Ash

Ash
Ashura procession taking place in Nushabad. ISO 100, 24mm, f/2.8, 1/1000s.

Black

Black
I could not help but think that given Ashura was such a defining aspect of the Shiia, should they really be mourning an event without which they would probably not even exist as a sect? ISO 100, 58mm, f/2.8, 1/4000s.

Red

Red
Men in a procession holding up flags. ISO 100, 24mm, f/2.8, 1/1000s.

Grandpa

Grandpa
Three generations of men, the one on the left hand side carrying an alam - which simply means flag or sign in Arabic. You will sometimes see a hand on top of it - it's called panja (panj means five in Persian, it's not accidental that it's pięć in Polish), and the whole thing was meant to have been carried by Muhammad and Ali during battles and expeditions. It's an honour to carry it, and it's very heavy. While not used exclusively by the Shiia, the practice has supposedly subsided among non-Shiia sects for the fear of being attacked by Wahhabi Muslims[9]. ISO 100, 70mm, f/2.8, 1/1000s.

Horse

Horse
The horse of Al-Abbas ibn Ali, I believe, by his body on a moving platform (next photo) in the Ashura procession, poor animal standing in the sun. ISO 100, 24mm, f/4.0, 1/400s.

Doves

Doves
This, I think, is Al-Abbas ibn Ali - the man who tried to bring water back to Husayn's troops. They first chopped off his right arm, then his left arm, so he carried the water skin in his teeth. Eventually, he was hit on the face with a gurz (Middle Eastern mace), and soon died, thus failing his mission, but being remembered. The doves (real doves tied to him by the feet) are witnesses to his martyrdom. Doves are commonly used in Christian symbolism representing the Holy Ghost. Dove's body has no gall, which may explain the common use of those birds. ISO 100, 24mm, f/2.8, 1/2000s.

Puddle

Puddle
Women and children at a bus stop observing the procession, with a puddle of sheep blood in front of them. ISO 100, 24mm, f/2.8, 1/2500s.

Hand

Hand
I believe the hand with five fingers is referring to five important personas for the Shiia: Muhammad, Husayn, Ali, Hassan, Fatemeh. Fatemeh (also spelled Fatima, Fatimah) bint Muhammad was the daughter of Muhammad (as her name literally says). According to the Shiia, she was the only daughter he ever had (for the Sunni, there were four). She was the wife of Ali, and the mother of Husayn and Hasan. I think half of the women I met in Iran were named Fatemeh.
The other possibility is that this is a reference to the cut off arms off Al-Abbas ibn Ali.
ISO 100, 24mm, f/2.8, 1/200s.

Heart

Heart
Man puts his hand on his chest during a procession in Nushabad. ISO 100, 24mm, f/2.8, 1/1250s.

Alam

Alam
The person carrying an alam is referred to as alamdar (flag bearer). The following day, I was approached by a man who apologised to me for having yelled at me while he was carrying the alam. It was very touching, although I had no recollection of such an event at all. There was a lot of noise though, so who knows. ISO 100, 38mm, f/2.8, 1/1250s.

Bier

Bier
The body of Al-Abbas ibn Ali is being carried on a bier. ISO 100, 24mm, f/2.8, 1/1250s.

Bars

Bars
Here, a Shiia shrine. Some Muslims would call this idolatry. ISO 140, 14mm, f/1.8, 1/50s.

Crouch

Crouch
There were many men assembling here, mourning, while the women stood further away. Khomeini watched over us from a poster. ISO 100, 14mm, f/4.0, 1/640s.

Crutches

Crutches
Five men weeping while the story of the Battle of Karbala is being retold. ISO 100, 14mm, f/4.0, 1/1250s.

Anguish

Anguish
Suddenly, everyone around me started hitting themselves on the face with their hands or the zanjir. They were crying loudly, and shouting something about Husayn. The man in front of me stole the show. ISO 100, 24mm, f/2.8, 1/1000s.

Arrows

Arrows
We marched to a place where actors were lying in fake blood with a little bit of shade for their heads, arrows and shields scattered everywhere. ISO 72, 50mm, f/1.4, 1/8000s.

Bruises

Bruises
You will recall people are not legally allowed in Iran to make themselves bleed during these rituals, but this man isn't far off. ISO 100, 50mm, f/1.4, 1/6400s.

Shade

Shade
During the battle, the supporters of Husayn fought many duels, as opposed to being overwhelmed; they were also pelted with arrows. Apparently, what we know about the battle comes from oral witness reports. I do wonder how historically accurate it is, and whether it has been embellished over the years. A great deal of this text is based on Wikipedia, and some of those articles read as if written by a child. ISO 100, 50mm, f/1.4, 1/3200s.

Chant

Chant
This man led the chanting, which, according to my limited Farsi, was about retelling the story, specifically after the battle. "Where's Husayn?" Everyone cries. "Where's Al al-Asghar?" Everybody cries. "Where's Al-Abbas?" Everybody cries. (They're all dead.) ISO 100, 50mm, f/1.4, 1/5000s.

Scarf

Scarf
Suddenly, everyone "dead" got up and walked to a trailer waiting for them. This man had his face covered, as is tradition in Islam for some important personas. ISO 100, 70mm, f/2.8, 1/2000s.

Foot

Foot
Prior to experiencing this, I was wondering whether I would be touched by the re-enactments. I think one does not necessarily need to be Muslim to be moved by the story. ISO 100, 44mm, f/2.8, 1/1600s.

Girls

Girls
But I did not feel moved. Somehow it seemed to me quite pornographic to annually make yourself cry because of those events, neither did it seem particularly healthy. ISO 100, 24mm, f/2.8, 1/1600s.

Banner

Banner
What I liked was there was always someone talking to me, and explaining what was going on. I could tell it was a big deal for them, a source of shame as well a source of pride. ISO 100, 32mm, f/2.8, 1/1250s.

Hospitality

Hospitality
Again, people were offering free tea which was very refreshing. Behind them, photos of modern martyrs of the Iran Iraq War. ISO 450, 24mm, f/3.2, 1/50s.

Lamps

Lamps
These re-enactments are often performed by professionals, and overall they're in decline. The Shah of Iran banned them altogether, but now they're allowed in the Islamic Republic of Iran. ISO 1800, 24mm, f/2.8, 1/50s.

Tomb

Tomb
Many people chose to spend the night holding vigil at the graves of their relatives. I was able to speak to some of them and hear the story of their parents or grandparents (not necessarily understanding it all very well). ISO 4500, 24mm, f/2.8, 1/50s.

Fountain

Fountain
We located this spooky-looking place, and I was drawn to go inside. ISO 2000, 23mm, f/2.0, 1/60s.

Maytham

Maytham
I thought this was Jesus! But it's meant to be Maytham al-Tammar, a disciple of Ali and an early Islamic scholar. Ali prophesied that Maytham would be martyred, and this is how it supposedly happened[11]. He's an Iranian being killed by an Arab. You can see his tongue has been removed (for praising Ali) and he's bleeding from the mouth. ISO 12800, 24mm, f/2.8, 1/15s.

Heads

Heads
72 heads were cut off following the battle, and here they're for you to see, some decorated with hands (Muhammad's sign). There is a place in the Umayyad Mosque in Damascus where Husayn's head was allegedly put on display, and people go there to pray. ISO 320, 24mm, f/2.8, 1/50s.

Ali

Ali
This is ‘Ali Asghar - the child that was killed during the battle with an arrow hitting him in the throat, after which he smiled to his father and passed away. ISO 6400, 24mm, f/2.8, 1/50s.

Huddled

Huddled
Women huddled around a horse with multiple arrow wounds as Husayn's camp is about to be looted. ISO 3600, 24mm, f/2.8, 1/50s.

Chop

Chop
Al-Abbas ibn Ali lies dead with his arms chopped off. He was the one trying to bring water back to the camp.
I found it curious that everything here had to be very literal and direct. It reminded me of a place I saw in Poland in Licheń. It's as if the Americans were commemorating 9/11 by having actors jumping off high buildings, with artificial dead bodies splattered on the sidewalks.
ISO 6400, 24mm, f/2.8, 1/50s.

Mine

Mine
Again, a rather direct form of symbolism with a Battle of Karbala person tending to an Iranian soldier with his leg blown off during the Iran Iraq War. ISO 12800, 24mm, f/2.8, 1/40s.

Hell

Hell
Moving on, we make it to hell. Hell here is a long ditch, and you walk across on a wobbly bridge. ISO 12800, 24mm, f/2.8, 1/50s.

Skeleton

Skeleton
There's a special place in hell for women who don't cover their hair! ISO 8000, 36mm, f/2.8, 1/50s.

Heaven

Heaven
Then, optimistically, we enter heaven. Carpets, grapes, and a woman with her face covered, so that's somewhat underwhelming. They clearly put more effort into depicting hell. ISO 1000, 24mm, f/2.8, 1/50s.

Goodbye

Goodbye
Lastly, some unlikely Ashura survivors in Kandovan. An Egyptian writer has recently written against public animal slaughter, and apparently even the Saudis have already banned it, as it's bad for the children, brutalising them, and bad for the image of the country[10].
Iranian spectators asked me what I thought about it, and I told them in their language it was awful, leaving them stunned. The whole idea of feeling guilty for something one hasn't done and annual mourning was off-putting to me, as it is to many Iranians who look at it with disgust.
But there you go.
ISO 100, 24mm, f/6.3, 1/125s.
Sources